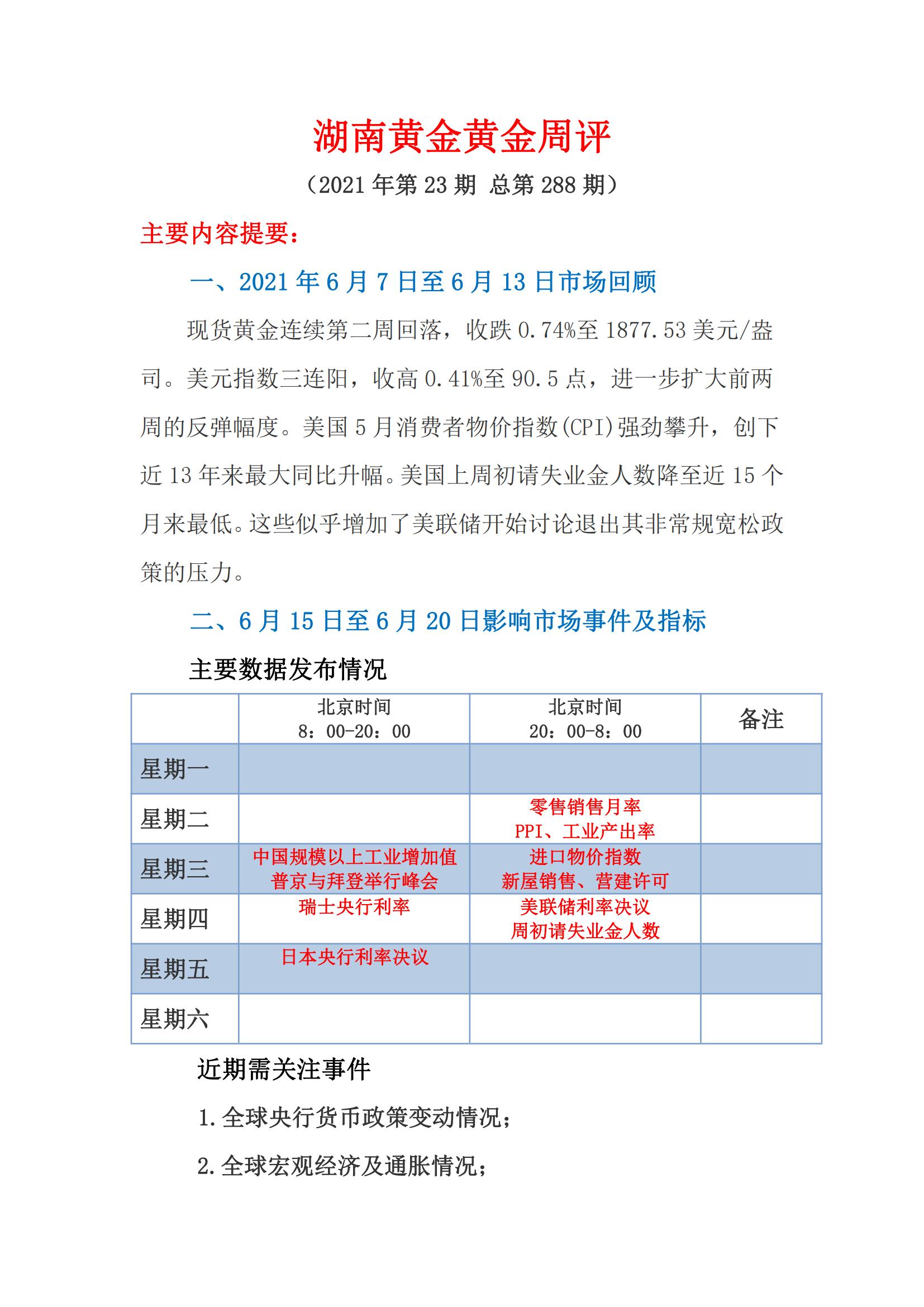
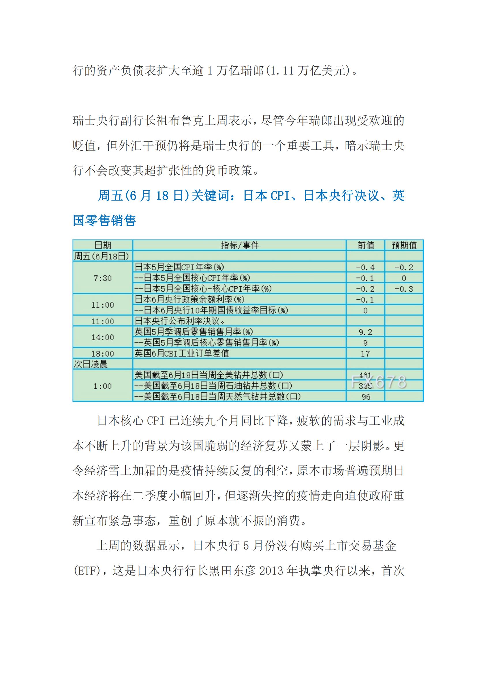
湖南黄金黄金周评
- 分类:行业信息
- 作者:
- 来源:
- 发布时间:2021-06-15 00:00:00
- 访问量:59



















上一个:
20211025政策研读
下一个:
湖南黄金黄金周评(第24期)
上一个:
无
下一个:
20211018政策研读